Piše Marko Sačić 

Projekt implementacije SAP SuccessFactors rješenja izvodi se sukladno SAP Activate metodologiji te je podijeljen u faze. Svaka faza ima dodijeljene zadatke i aktivnosti te određeni cilj, odnosno rezultat koji je jasno definiran.

Faze projekta implementacije SAP poslovnog sustava prema SAP Activate metodologiji su:

  • Priprema,
  • Istraživanje,
  • Realizacija,
  • Isporuka i stabilizacija.

 

1. faza – PRIPREMA

Početna faza obuhvaća planiranje i pripremu projekta, uključujući organizaciju projekta, te raspored, proračun i upravljanje planovima (planovi rizika i kvalitete). Budući da svaki projekt ima svoje jedinstvene ciljeve, opseg i prioritete, navedene isporuke osigurati će inicijaciju i planiranje koraka na učinkovit i djelotvoran način. Okruženje sustava je postavljeno, uključujući i najbolju praksu sa procesima spremnim za izvođenje.

2. faza – ISTRAŽIVANJE

U fazi istraživanja, korisnički tim istražuje funkcionalnosti SAP rješenja, a sistem integrator istražuje poslovne procese korisnika. Na zajedničkim fit/gap radionicama, timovi surađuju sa ciljem identifikacije konfiguracije i potrebnih proširenja koje najbolje odgovaraju zahtjevima korisnika.

.

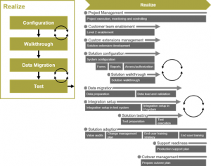
3. faza – REALIZACIJA

U ovoj fazi korisnički tim i tim sistem integratora zajedničkim naporima, temeljem prioritetnih zahtjeva identificiranih u fazi istraživanja, konfiguriraju i proširuju funkcionalnosti sustava. Konfiguracija i implementacija se izvode u kratkim, iterativnim ciklusima, uz redovitu provjeru valjanosti procesa i dobivenih povratnih informacija od korisnika. Aktivnosti provedbe strukturiranog testiranja i migracije podataka osigurati će kvalitetu budućeg sustava.

4. faza – ISPORUKA & STABILIZACIJA

Svrha faze isporuke je finalizirati spremnost rješenja i pratećih alata i postupaka za prijelaz u produkcijski rad. To uključuje (ali nije ograničeno na) ispitivanje sustava, obuku krajnjih korisnika, upravljanje sustavom, te cutover aktivnosti (uključujući i migraciju podataka i početnu podrške nakon cutover-a).

Tijekom svake faze, projektni tim kreira propisani set isporuka koje su input za daljnje korake. Metodologija osigurava primjere ključnih projektnih rezultata, uključujući i opis postupaka za pripremu i dovršetak isporuka. Postoje i akceleratori za svaku fazu i tijek rada – predlošci, upitnici, check liste, vodiči i drugi alati koji olakšavaju učinkovitu i konzistentnu isporuku implementacije i nadogradnje SAP rješenja.

 

5. faza – PUŠTANJE SUSTAVA U RAD & PODRŠKA

Nakon faze isporuke, posljednja faza je puštanje sustava u rad i podrška. Primarni ciljevi navedenog su dodatna optimizacija i stabilizacija operativnosti rješenja, zaključenje liste otvorenih pitanja i primopredaja projekta.

 

Marko Sačić
Senior SAP Consultant

 

Propustili ste naše SF webinare SAP?

 

Nema problema.

Ispunite kontakt formu i u vaš će sandučić doći poruka sa pristupom na snimke webinara.

"*" indicates required fields

This field is for validation purposes and should be left unchanged.